2022年碧江区特岗教师招聘151人(细则)公告|7月2-4日报名
根据《省教育厅 省委编办 省财政厅 省人力资源社会保障厅关于印发<贵州省2022年“特岗计划”实施方案>的通知》(黔教函〔2022〕60号)和《市教育局 市委编办 市财政局 市人力资源和社会保障局关于印发<铜仁市2022年“特岗计划”招聘方案>的通知》(铜教发〔2022〕21号)有关要求,结合我区实际,制定本细则。具体内容如下:
2022年全区“特岗计划”教师招聘计划数为151名,其中,中央“特岗计划”教师招聘81名用于招聘农村初中、小学教师;地方“特岗计划”教师招聘70名(其中40名面向全国招聘,30名面向碧江区招聘),用于招聘农村幼儿园教师。具体分学科岗位招聘计划详见《铜仁市碧江区2022年“特岗计划”教师招聘计划表》(附表1)
(一)“特岗计划”采取公开招聘的方式,坚持“公开、公平、自愿、择优”和“三定”(定区、定校、定岗)原则。
(二)要符合“特岗计划”教师招聘岗位要求,不得将特岗教师安排在非乡镇及以下农村义务教育学校(含村小、教学点)、幼儿园,或非教师岗位。重点向符合条件的易地扶贫搬迁安置点配建学校倾斜,对原脱贫攻坚挂牌督战地区的村小、教学点的教师补充需求充分予以满足,可根据需要提高村小、教学点的特岗教师招聘比例。
(三)“特岗计划”招聘的教师服务期为三年,特岗教师服务期内纳入当地教师队伍统筹管理。
1.学历条件。本科及以上学历,可以报考初中、小学教师招聘岗位。
2.具有相应的教师资格证书。对于在2021年及2022年中小学(含幼儿园、中等职业学校)教师资格考试中受疫情影响的考生(2021年及2022年中小学教师资格考试(NTCE)笔试成绩单或面试成绩单“受到疫情影响”栏标注为“是”),可以参加特岗教师招聘,通过特岗教师招聘的可以先上岗从事辅助性教育教学工作,再参加考试并取得教师资格。对于上述“先上岗后考证”的人员,自签订聘用合同之日起1年内未取得相应教师资格证书的,应当依法解除聘用合同。
教师资格证书的任教学段、学科要符合招聘岗位要求,报考人员教师资格证书的学科学段与报考岗位的学科学段一致,高段学科教师资格证可报考向下学段相应学科。小学全科教师资格证书可报考小学全部岗位。
2.高等师范专科学历和非师范院校师范教育类专业大专学历,只能报考幼儿园教师招聘岗位。
3.具有相应的教师资格证书。对于在2021年及2022年中小学(含幼儿园、中等职业学校)教师资格考试中受疫情影响的考生(2021年及2022年中小学教师资格考试(NTCE)笔试成绩单或面试成绩单“受到疫情影响”栏标注为“是”),可以参加特岗教师招聘,通过特岗教师招聘的可以先上岗从事辅助性教育教学工作,再参加考试并取得教师资格。对于上述“先上岗后考证”的人员,自签订聘用合同之日起1年内未取得相应教师资格证书的,应当依法解除聘用合同。
教师资格证书的任教学段、学科要符合招聘岗位要求,报考人员教师资格证书的学科学段与报考岗位的学科学段一致。
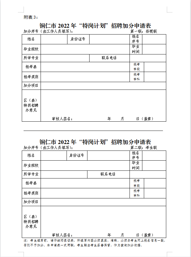
4.根据《铜仁市人民政府关于印发铜仁市山村幼儿园建设两年行动计划(2014—2015年)的通知》(铜府发〔2014〕12号)文件规定:“服务期满一年以上,经教育部门考核合格的幼教志愿者,在公办幼儿教师招考录用中享受总分加3分的待遇,在市内事业单位人员招聘中与西部志愿者同等对待”。本次招聘对符合以上条件的考生在笔试、面试总成绩中加3分。符合上述加分条件的考生,须于现场资格审查时提交相关证件(服务协议书、区县教育行政主管部门出具的考核合格证明等),并填写统一格式的《铜仁市2022年“特岗计划”招聘加分申请表》(附表3),经区特岗招聘领导小组审核符合加分条件的,于成绩公布前在网上进行公示;公示结果无异议的,在总成绩中加分。
5.面向碧江区招聘的地方“特岗计划”需具备下列户籍条件之一方可报名:①本人户籍属碧江区常住户口或本区户籍生源毕业生;②父母双方或其中一方是碧江区户籍且定居本区满三年以上;③父母双方或其中一方属中央、省驻铜仁城区国家单位或铜仁市直、区直国家单位正式干部职工;④本人户口迁入或挂靠本区亲属的,户籍迁入时间须满五年以上;⑤外地人与本区人结婚的,其结婚证、户籍迁移时间须在2022年6月28日前。⑥父母户口常住碧江区,本人户口迁出的(因结婚迁出的除外)。
1.热爱社会主义祖国,拥护党的各项方针、政策,热爱教育事业,符合招聘岗位要求,符合《中华人民共和国教师法》《教师资格条例》等法律法规规定的普通话水平、身体条件、心理条件和相应的资格,符合新时代中小学、幼儿园教师职业行为十项准则要求,无刑事犯罪记录和其他不得聘用的违法记录。
2.年龄不超过30周岁(即1991年7月2日及以后出生)。
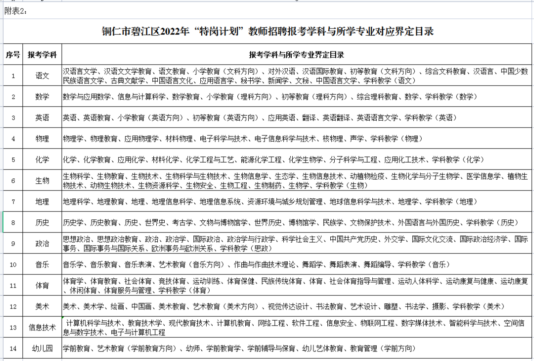
3.报考人员所学专业须符合报考岗位学科专业要求,具体详见《铜仁市碧江区2022年“特岗计划”教师招聘报考学科与所学专业对应界定目录》(附表2)。
4.服务期内的特岗教师或国家在职在编公职人员不得参加特岗教师招聘考试。
5.参加过“大学生志愿服务西部计划”、有从教经历的志愿者、参加过半年以上实习支教的师范院校毕业生和硕士研究生及以上学历学位毕业生同等条件下优先录取,资格审查时需提供相关佐证材料。
5.中央“特岗计划”教师招聘面向全国招聘。根据《中共贵州省委办公厅 贵州省人民政府办公厅印发<关于促进劳动力和人才社会性流动体制机制改革的实施意见>的通知》要求,地方“特岗计划”教师招聘面向全国招聘40名,面向碧江区招聘30名。
招聘采取网上报名-现场资格审查-笔试-面试-体检-录取签约-岗前培训-到岗任教的程序进行。因新冠肺炎疫情等不可抗力因素导致本次招聘工作时间安排调整的,将另行通知。
本次招聘报名采取网上报名方式进行,不设现场报名,不收取报名费。符合报考条件的人员须在规定的网上报名时间段内登录“贵州省特岗教师招聘报名系统(网址:http://117.135.237.12/)”进行注册报名,报考人员上传报名系统照片标准为1寸蓝底免冠照,图片质量不低于150×200像素点,图片大小不得超过2MB。报考人员要认真核对报名信息,报名截止时间之后无法更改。报名截止后(7月5日8:00以后),须在系统上自行下载打印《贵州省2022年特岗教师招聘报名表》。
1.网上报名时间段:2022年7月2日9:00至2022年7月4日24:00(未在规定时间段内进行网上报名的,视为自动放弃处理)。
(1)报考人员如实填报报名信息(含本人基本信息和报考岗位信息等),应对在网上提交信息的真实性、准确性负责。凡是弄虚作假或不符合招聘对象及条件的人员,在资格审查、笔试、面试、体检、录取签约、岗位培训等任何环节中一经发现并查实,一律取消资格,所造成的后果由考生自行承担,并视情节轻重给予必要的处理,同时追究有关人员的责任。
(2)报考人员只能选择一个设岗区(县)的一个学科岗位进行报名;不能用新、旧两个居民身份证同时报名,报名与考试使用的居民身份证必须一致。
资格审查贯穿整个招聘工作全过程,凡发现与招聘范围和条件不符或弄虚作假的,将取消其进入下一环节资格,已被聘用的,解除聘任合同。资格审查合格人员,由区教育局对其建立报考档案(录用后,此档案将进入特岗教师个人档案)。
1.资格审查时间段:2022年7月7日至7月9日。
2.资格审查地点:第一商业大道原碧江区教育局三楼会议室(锦江广场旁原商校)
完成“网上注册报名”成功的考生,在规定的资格审查时间内,携以下材料原件和复印件(复印件由报名点留存)到审查地点进行现场资格审查,资格审查合格后方可参加下一阶段招聘。
(1)有效居民身份证(报名限户籍职位的,须提供户籍证明材料)。
(2)相应学科类别教师资格证书。对于在2021年及2022年中小学(含幼儿园、中等职业学校)教师资格考试中受疫情影响未取得教师资格证的考生(2021年及2022年中小学教师资格考试(NTCE)笔试成绩单或面试成绩单“受到疫情影响”栏标注为“是”),须提供“中小学教师资格考试(NTCE)成绩详情”网页截图。
(3)应届毕业生须提供毕业证书或高校毕业生就业推荐表;往届毕业生须提供毕业证书。
(4)《贵州省2022年特岗教师招聘报名表》和本人近期1寸蓝底免冠照片3张。
(5)山村幼教志愿者或有优先聘用条件的报考人员,需提供相关佐证材料。
笔试实施全省统一考试,统一笔试时间。笔试的考务、阅卷、成绩统计等工作由全市统筹,区具体落实。
1.笔试准考证打印时间段:2022年7月14日至7月17日,资格审查合格人员根据报名系统网页上相关提示打印准考证,并按准考证规定的时间和地点,携带准考证和本人有效居民身份证(不含过期身份证、身份证复印件)参加笔试,参加笔试考试人员要认真熟悉准考证的注意事项,并妥善保管,除规定时间外,不再开放准考证打印通道。
2.笔试考试时间:2022年7月18日上午9:00至11:30,考试总时长150分钟。
3.笔试分值及内容:笔试每套题总分100分,其中学科专业知识70分、教育综合知识30分。学科专业知识主要考查报考人员作为中小学幼儿园教师应具备的专业知识和综合运用能力。教育综合知识主要考查报考人员对教育学、心理学、教育法规、课程理论和教师道德修养等相关知识的掌握情况。
4.报考语文、数学、英语、物理、化学、生物、历史、地理、政治(道德与法治)、音乐、体育、美术、幼儿园学科岗位的考生分别参加本学科类试题笔试。报考信息技术、科学学科的考生考数学类试题。报考思想品德、心理健康、特殊教育学科的考生考政治类试题。考试科目不分初中和小学。
5.笔试成绩公布:2022年7月20日至2022年7月26日。报考人员可在“碧江区人民政府门户网” (http://www.bjq.gov.cn/)、“碧江微教育”(微信公众号:trbjjy)查看本人笔试考试成绩。考生若对成绩有异议,可持本人身份证和准考证原件、复印件于成绩公布次日起3个工作日内到碧江区教育局按照有关规定申请查分,逾期不予办理。
1.面试时间:2022年7月30日至31日(具体时间另行通知)
请应聘人员关注“碧江微教育”(微信公众号:trbjjy),及时掌握进入面试人员名单、面试时间、面试地点及相关要求。
2.面试要求:以招聘岗位数1:3的比例,按笔试成绩从高分到低分依次确定面试人员,并及时公布(不足1:3比例的全部进入面试)。每个岗位确定最后1名面试人选时,存在笔试成绩相同者,一并纳入面试人选。
3.面试内容:面试考核内容以教师基本素养、所报考岗位的学科专业知识、语言表达能力、仪表举止、试讲试教等为主,采用现场打分方式进行。
1.体检时间及地点:2022年8月8日至2021年8月9日(具体时间及地点另行通知)。
2.体检要求:参加体检人员数与设岗数的比例为1:1。按照笔试成绩占50%、面试成绩占50%计算考试总成绩(考试总成绩按100分计算,即“考试总成绩=笔试成绩×50%+面试成绩×50%”),从高分到低分确定参加体检人员,最后一名总成绩出现并列的,满足优先录取条件之一的进入体检,均满足或均不满足优先聘用条件的依次以笔试成绩从高分到低分确定体检人员。如笔试成绩相同,则以增加一次面试的成绩从高分到低分确定体检人员。如某一学科或学段招考范围内符合进入体检的人员不足,则采取调剂录取确定体检人员。
体检标准参照贵州省公务员体检标准执行。体检费用由报考人员承担。对体检不合格的,不得聘用。空缺的名额,可以按总成绩高分到低分排名顺序依次递补,总成绩相同的,满足优先录取条件之一的进入体检,均满足或均不满足优先聘用条件的依次以笔试成绩从高分到低分确定体检人员。如笔试成绩相同,则以增加一次面试的成绩从高分到低分确定体检人员。如某一学科或学段招考范围内符合进入递补体检的人员不足,则采取调剂录取确定体检人员。
体检结束后,我区按照《未成年人学校保护规定》(教育部令第50号)《关于在密切接触未成年人行业建立违法犯罪人员从业限制制度的意见》(黔检会〔2019〕9号)和贵州省中小学、幼儿园《教师违反职业道德行为处理办法实施细则(试行)》等要求对拟聘人员是否有刑事犯罪记录和其他不得聘用的违法记录进行线下入职审查。同时,还要按照《省教育厅办公室关于印发<教职员工准入查询平台运行实施办法(试行)>的通知》要求,通过“全国教师管理信息系统”准入查询平台对拟聘人员进行线上准入查询。入职审查和准入查询合格后,我区面向社会公布拟聘人员名单,公示期不少于5个工作日。
1.公布名单:经体检和入职审查及准入查询合格、公示无异议后,我区将公布聘用人员名单,统一办理聘任等相关手续。
2.签订聘任合同:区人力资源社会保障部门、区教育局按照公办教师的聘用办法,于2022年8月15日前与聘用人员签订聘任合同,区教育局统一对聘用人员进行岗前培训,并在2022年9月1日开学前派遣到设岗学校(特岗教师按照分学段、学科按从高分到低分进行选校,具体时间另行通知)上岗任教。受聘教师必须服从统一安排,若在规定时间内不报到或不服从安排者,视为自动放弃。空缺的名额,可按有关规定依次递补聘用或者调剂计划。
(一)“特岗计划”教师服务期为三年,服务期内纳入当地教师队伍统一管理。聘任期内工资发放参照国家统一的工资制度和标准执行,由区级财政保障,确保特岗教师工资足额发放。在职称评聘、评优评先、年度考核等方面保证其同等条件下按规定享受与当地公办学校在编教师同等待遇。按规定纳入当地社会保障体系,依法缴纳社会保险(五险一金),切实维护其合法权益。
(二)特岗教师三年服务期满、考核合格且愿意留任的,由区人民政府统筹按照人事管理相关规定及时纳入我区教师编制,落实工作岗位,做好相关人事、工资关系等接转工作,连续计算工龄和教龄,工龄和教龄时间以特岗教师实际缴纳社保的时间为准。接转后不再实行试用期。对重新择业的,我区为其办理户口迁移等事项提供方便条件和必要的帮助。
(一)特岗教师实行合同制管理,由区人力资源社会保障、教育行政部门与特岗教师签订聘任合同。
(二)区教育局在特岗教师上岗任教前加强岗前培训,帮助特岗教师尽快适应教育教学工作。对三年服务期内的特岗教师进行培训、管理和考核等工作,围绕高素质专业化创新型教师队伍的建设目标,制定培训规划,强化师德师风教育,规范教师从教行为,落实立德树人根本任务。
(三)大力宣传“特岗计划”的成果和特岗教师的先进事迹。深入挖掘特岗教师中的优秀典型,通过多种形式和渠道,广泛宣传特岗教师志存高远、扎根农村的奉献精神和感人事迹。加强对“特岗计划”在提升农村教育质量和取得成果方面的总结和宣传,努力营造实施“特岗计划”的良好工作氛围。
(四)对成绩突出、表现优秀的特岗教师给予表彰。对不按合同要求履行义务的,及时进行批评教育,督促改正。对不适合继续在教师岗位工作的,要根据合同协议予以解聘并取消其享受的相关待遇。
(五)特岗教师的档案须在规定时间内迁到碧江区教育局。
(六)特岗教师招聘的相关资讯将在贵州省教育厅唯一官方公众号“贵州教育发布”(微信号:guizhou_edu)、事业单位人事综合管理部门公开招聘服务平台及教育部“24365校园招聘”平台、铜仁教育网(http://jyj.trs.gov.cn/)、“碧江区人民政府门户网” (http://www.bjq.gov.cn/)、“碧江微教育”(微信公众号:trbjjy)等平台上发布,报考人员应随时关注网上相关信息,同时须保持通讯畅通,如因所留手机号无法接通后果自负。
(七)咨询电话
省教育厅教师工作处:
0851-85280465、85280302
铜仁市教育局教师工作科:
0856-5230541、5230161
碧江区教育局组织人事股:
0856-5420838
省教育厅和市、区教育局纪检监察部门负责对招聘工作进行全程监督。报考人员如发现招聘过程中有违规违纪现象,可向省、市、区有关部门投诉。
(一)省、市、区教育行政部门和人社部门不委托任何单位举办任何形式的培训班,也不组织编写、出版任何考试用书。资格审查及具体岗位条件相关问题,请拨打教育行政部门电话咨询。
(二)在本次特岗教师招聘过程中,国家相关部门出台新规定时,按新规定执行。
(三)本次招聘工作未尽事宜,由铜仁市碧江区2022年“特岗计划”教师招聘工作领导小组研究确定。
本细则由区教育局、区委编办、区财政局、区人力资源和社会保障局负责解释。



根据《省教育厅 省委编办 省财政厅 省人力资源社会保障厅关于印发<贵州省2022年“特岗计划”实施方案>的通知》(黔教函〔2022〕60号)和《市教育局 市委编办 市财政局 市人力资源和社会保障局关于印发<铜仁市2022年“特岗计划”招聘方案>的通知》(铜教发〔2022〕21号)有关要求,结合我区实际,制定本细则。具体内容如下:
2022年全区“特岗计划”教师招聘计划数为151名,其中,中央“特岗计划”教师招聘81名用于招聘农村初中、小学教师;地方“特岗计划”教师招聘70名(其中40名面向全国招聘,30名面向碧江区招聘),用于招聘农村幼儿园教师。具体分学科岗位招聘计划详见《铜仁市碧江区2022年“特岗计划”教师招聘计划表》(附表1)
(一)“特岗计划”采取公开招聘的方式,坚持“公开、公平、自愿、择优”和“三定”(定区、定校、定岗)原则。
(二)要符合“特岗计划”教师招聘岗位要求,不得将特岗教师安排在非乡镇及以下农村义务教育学校(含村小、教学点)、幼儿园,或非教师岗位。重点向符合条件的易地扶贫搬迁安置点配建学校倾斜,对原脱贫攻坚挂牌督战地区的村小、教学点的教师补充需求充分予以满足,可根据需要提高村小、教学点的特岗教师招聘比例。
(三)“特岗计划”招聘的教师服务期为三年,特岗教师服务期内纳入当地教师队伍统筹管理。
1.学历条件。本科及以上学历,可以报考初中、小学教师招聘岗位。
2.具有相应的教师资格证书。对于在2021年及2022年中小学(含幼儿园、中等职业学校)教师资格考试中受疫情影响的考生(2021年及2022年中小学教师资格考试(NTCE)笔试成绩单或面试成绩单“受到疫情影响”栏标注为“是”),可以参加特岗教师招聘,通过特岗教师招聘的可以先上岗从事辅助性教育教学工作,再参加考试并取得教师资格。对于上述“先上岗后考证”的人员,自签订聘用合同之日起1年内未取得相应教师资格证书的,应当依法解除聘用合同。
教师资格证书的任教学段、学科要符合招聘岗位要求,报考人员教师资格证书的学科学段与报考岗位的学科学段一致,高段学科教师资格证可报考向下学段相应学科。小学全科教师资格证书可报考小学全部岗位。
2.高等师范专科学历和非师范院校师范教育类专业大专学历,只能报考幼儿园教师招聘岗位。
3.具有相应的教师资格证书。对于在2021年及2022年中小学(含幼儿园、中等职业学校)教师资格考试中受疫情影响的考生(2021年及2022年中小学教师资格考试(NTCE)笔试成绩单或面试成绩单“受到疫情影响”栏标注为“是”),可以参加特岗教师招聘,通过特岗教师招聘的可以先上岗从事辅助性教育教学工作,再参加考试并取得教师资格。对于上述“先上岗后考证”的人员,自签订聘用合同之日起1年内未取得相应教师资格证书的,应当依法解除聘用合同。
教师资格证书的任教学段、学科要符合招聘岗位要求,报考人员教师资格证书的学科学段与报考岗位的学科学段一致。
4.根据《铜仁市人民政府关于印发铜仁市山村幼儿园建设两年行动计划(2014—2015年)的通知》(铜府发〔2014〕12号)文件规定:“服务期满一年以上,经教育部门考核合格的幼教志愿者,在公办幼儿教师招考录用中享受总分加3分的待遇,在市内事业单位人员招聘中与西部志愿者同等对待”。本次招聘对符合以上条件的考生在笔试、面试总成绩中加3分。符合上述加分条件的考生,须于现场资格审查时提交相关证件(服务协议书、区县教育行政主管部门出具的考核合格证明等),并填写统一格式的《铜仁市2022年“特岗计划”招聘加分申请表》(附表3),经区特岗招聘领导小组审核符合加分条件的,于成绩公布前在网上进行公示;公示结果无异议的,在总成绩中加分。
5.面向碧江区招聘的地方“特岗计划”需具备下列户籍条件之一方可报名:①本人户籍属碧江区常住户口或本区户籍生源毕业生;②父母双方或其中一方是碧江区户籍且定居本区满三年以上;③父母双方或其中一方属中央、省驻铜仁城区国家单位或铜仁市直、区直国家单位正式干部职工;④本人户口迁入或挂靠本区亲属的,户籍迁入时间须满五年以上;⑤外地人与本区人结婚的,其结婚证、户籍迁移时间须在2022年6月28日前。⑥父母户口常住碧江区,本人户口迁出的(因结婚迁出的除外)。
1.热爱社会主义祖国,拥护党的各项方针、政策,热爱教育事业,符合招聘岗位要求,符合《中华人民共和国教师法》《教师资格条例》等法律法规规定的普通话水平、身体条件、心理条件和相应的资格,符合新时代中小学、幼儿园教师职业行为十项准则要求,无刑事犯罪记录和其他不得聘用的违法记录。
2.年龄不超过30周岁(即1991年7月2日及以后出生)。
3.报考人员所学专业须符合报考岗位学科专业要求,具体详见《铜仁市碧江区2022年“特岗计划”教师招聘报考学科与所学专业对应界定目录》(附表2)。
4.服务期内的特岗教师或国家在职在编公职人员不得参加特岗教师招聘考试。
5.参加过“大学生志愿服务西部计划”、有从教经历的志愿者、参加过半年以上实习支教的师范院校毕业生和硕士研究生及以上学历学位毕业生同等条件下优先录取,资格审查时需提供相关佐证材料。
5.中央“特岗计划”教师招聘面向全国招聘。根据《中共贵州省委办公厅 贵州省人民政府办公厅印发<关于促进劳动力和人才社会性流动体制机制改革的实施意见>的通知》要求,地方“特岗计划”教师招聘面向全国招聘40名,面向碧江区招聘30名。
招聘采取网上报名-现场资格审查-笔试-面试-体检-录取签约-岗前培训-到岗任教的程序进行。因新冠肺炎疫情等不可抗力因素导致本次招聘工作时间安排调整的,将另行通知。
本次招聘报名采取网上报名方式进行,不设现场报名,不收取报名费。符合报考条件的人员须在规定的网上报名时间段内登录“贵州省特岗教师招聘报名系统(网址:http://117.135.237.12/)”进行注册报名,报考人员上传报名系统照片标准为1寸蓝底免冠照,图片质量不低于150×200像素点,图片大小不得超过2MB。报考人员要认真核对报名信息,报名截止时间之后无法更改。报名截止后(7月5日8:00以后),须在系统上自行下载打印《贵州省2022年特岗教师招聘报名表》。
1.网上报名时间段:2022年7月2日9:00至2022年7月4日24:00(未在规定时间段内进行网上报名的,视为自动放弃处理)。
(1)报考人员如实填报报名信息(含本人基本信息和报考岗位信息等),应对在网上提交信息的真实性、准确性负责。凡是弄虚作假或不符合招聘对象及条件的人员,在资格审查、笔试、面试、体检、录取签约、岗位培训等任何环节中一经发现并查实,一律取消资格,所造成的后果由考生自行承担,并视情节轻重给予必要的处理,同时追究有关人员的责任。
(2)报考人员只能选择一个设岗区(县)的一个学科岗位进行报名;不能用新、旧两个居民身份证同时报名,报名与考试使用的居民身份证必须一致。
资格审查贯穿整个招聘工作全过程,凡发现与招聘范围和条件不符或弄虚作假的,将取消其进入下一环节资格,已被聘用的,解除聘任合同。资格审查合格人员,由区教育局对其建立报考档案(录用后,此档案将进入特岗教师个人档案)。
1.资格审查时间段:2022年7月7日至7月9日。
2.资格审查地点:第一商业大道原碧江区教育局三楼会议室(锦江广场旁原商校)
完成“网上注册报名”成功的考生,在规定的资格审查时间内,携以下材料原件和复印件(复印件由报名点留存)到审查地点进行现场资格审查,资格审查合格后方可参加下一阶段招聘。
(1)有效居民身份证(报名限户籍职位的,须提供户籍证明材料)。
(2)相应学科类别教师资格证书。对于在2021年及2022年中小学(含幼儿园、中等职业学校)教师资格考试中受疫情影响未取得教师资格证的考生(2021年及2022年中小学教师资格考试(NTCE)笔试成绩单或面试成绩单“受到疫情影响”栏标注为“是”),须提供“中小学教师资格考试(NTCE)成绩详情”网页截图。
(3)应届毕业生须提供毕业证书或高校毕业生就业推荐表;往届毕业生须提供毕业证书。
(4)《贵州省2022年特岗教师招聘报名表》和本人近期1寸蓝底免冠照片3张。
(5)山村幼教志愿者或有优先聘用条件的报考人员,需提供相关佐证材料。
笔试实施全省统一考试,统一笔试时间。笔试的考务、阅卷、成绩统计等工作由全市统筹,区具体落实。
1.笔试准考证打印时间段:2022年7月14日至7月17日,资格审查合格人员根据报名系统网页上相关提示打印准考证,并按准考证规定的时间和地点,携带准考证和本人有效居民身份证(不含过期身份证、身份证复印件)参加笔试,参加笔试考试人员要认真熟悉准考证的注意事项,并妥善保管,除规定时间外,不再开放准考证打印通道。
2.笔试考试时间:2022年7月18日上午9:00至11:30,考试总时长150分钟。
3.笔试分值及内容:笔试每套题总分100分,其中学科专业知识70分、教育综合知识30分。学科专业知识主要考查报考人员作为中小学幼儿园教师应具备的专业知识和综合运用能力。教育综合知识主要考查报考人员对教育学、心理学、教育法规、课程理论和教师道德修养等相关知识的掌握情况。
4.报考语文、数学、英语、物理、化学、生物、历史、地理、政治(道德与法治)、音乐、体育、美术、幼儿园学科岗位的考生分别参加本学科类试题笔试。报考信息技术、科学学科的考生考数学类试题。报考思想品德、心理健康、特殊教育学科的考生考政治类试题。考试科目不分初中和小学。
5.笔试成绩公布:2022年7月20日至2022年7月26日。报考人员可在“碧江区人民政府门户网” (http://www.bjq.gov.cn/)、“碧江微教育”(微信公众号:trbjjy)查看本人笔试考试成绩。考生若对成绩有异议,可持本人身份证和准考证原件、复印件于成绩公布次日起3个工作日内到碧江区教育局按照有关规定申请查分,逾期不予办理。
1.面试时间:2022年7月30日至31日(具体时间另行通知)
请应聘人员关注“碧江微教育”(微信公众号:trbjjy),及时掌握进入面试人员名单、面试时间、面试地点及相关要求。
2.面试要求:以招聘岗位数1:3的比例,按笔试成绩从高分到低分依次确定面试人员,并及时公布(不足1:3比例的全部进入面试)。每个岗位确定最后1名面试人选时,存在笔试成绩相同者,一并纳入面试人选。
3.面试内容:面试考核内容以教师基本素养、所报考岗位的学科专业知识、语言表达能力、仪表举止、试讲试教等为主,采用现场打分方式进行。
1.体检时间及地点:2022年8月8日至2021年8月9日(具体时间及地点另行通知)。
2.体检要求:参加体检人员数与设岗数的比例为1:1。按照笔试成绩占50%、面试成绩占50%计算考试总成绩(考试总成绩按100分计算,即“考试总成绩=笔试成绩×50%+面试成绩×50%”),从高分到低分确定参加体检人员,最后一名总成绩出现并列的,满足优先录取条件之一的进入体检,均满足或均不满足优先聘用条件的依次以笔试成绩从高分到低分确定体检人员。如笔试成绩相同,则以增加一次面试的成绩从高分到低分确定体检人员。如某一学科或学段招考范围内符合进入体检的人员不足,则采取调剂录取确定体检人员。
体检标准参照贵州省公务员体检标准执行。体检费用由报考人员承担。对体检不合格的,不得聘用。空缺的名额,可以按总成绩高分到低分排名顺序依次递补,总成绩相同的,满足优先录取条件之一的进入体检,均满足或均不满足优先聘用条件的依次以笔试成绩从高分到低分确定体检人员。如笔试成绩相同,则以增加一次面试的成绩从高分到低分确定体检人员。如某一学科或学段招考范围内符合进入递补体检的人员不足,则采取调剂录取确定体检人员。
体检结束后,我区按照《未成年人学校保护规定》(教育部令第50号)《关于在密切接触未成年人行业建立违法犯罪人员从业限制制度的意见》(黔检会〔2019〕9号)和贵州省中小学、幼儿园《教师违反职业道德行为处理办法实施细则(试行)》等要求对拟聘人员是否有刑事犯罪记录和其他不得聘用的违法记录进行线下入职审查。同时,还要按照《省教育厅办公室关于印发<教职员工准入查询平台运行实施办法(试行)>的通知》要求,通过“全国教师管理信息系统”准入查询平台对拟聘人员进行线上准入查询。入职审查和准入查询合格后,我区面向社会公布拟聘人员名单,公示期不少于5个工作日。
1.公布名单:经体检和入职审查及准入查询合格、公示无异议后,我区将公布聘用人员名单,统一办理聘任等相关手续。
2.签订聘任合同:区人力资源社会保障部门、区教育局按照公办教师的聘用办法,于2022年8月15日前与聘用人员签订聘任合同,区教育局统一对聘用人员进行岗前培训,并在2022年9月1日开学前派遣到设岗学校(特岗教师按照分学段、学科按从高分到低分进行选校,具体时间另行通知)上岗任教。受聘教师必须服从统一安排,若在规定时间内不报到或不服从安排者,视为自动放弃。空缺的名额,可按有关规定依次递补聘用或者调剂计划。
(一)“特岗计划”教师服务期为三年,服务期内纳入当地教师队伍统一管理。聘任期内工资发放参照国家统一的工资制度和标准执行,由区级财政保障,确保特岗教师工资足额发放。在职称评聘、评优评先、年度考核等方面保证其同等条件下按规定享受与当地公办学校在编教师同等待遇。按规定纳入当地社会保障体系,依法缴纳社会保险(五险一金),切实维护其合法权益。
(二)特岗教师三年服务期满、考核合格且愿意留任的,由区人民政府统筹按照人事管理相关规定及时纳入我区教师编制,落实工作岗位,做好相关人事、工资关系等接转工作,连续计算工龄和教龄,工龄和教龄时间以特岗教师实际缴纳社保的时间为准。接转后不再实行试用期。对重新择业的,我区为其办理户口迁移等事项提供方便条件和必要的帮助。
(一)特岗教师实行合同制管理,由区人力资源社会保障、教育行政部门与特岗教师签订聘任合同。
(二)区教育局在特岗教师上岗任教前加强岗前培训,帮助特岗教师尽快适应教育教学工作。对三年服务期内的特岗教师进行培训、管理和考核等工作,围绕高素质专业化创新型教师队伍的建设目标,制定培训规划,强化师德师风教育,规范教师从教行为,落实立德树人根本任务。
(三)大力宣传“特岗计划”的成果和特岗教师的先进事迹。深入挖掘特岗教师中的优秀典型,通过多种形式和渠道,广泛宣传特岗教师志存高远、扎根农村的奉献精神和感人事迹。加强对“特岗计划”在提升农村教育质量和取得成果方面的总结和宣传,努力营造实施“特岗计划”的良好工作氛围。
(四)对成绩突出、表现优秀的特岗教师给予表彰。对不按合同要求履行义务的,及时进行批评教育,督促改正。对不适合继续在教师岗位工作的,要根据合同协议予以解聘并取消其享受的相关待遇。
(五)特岗教师的档案须在规定时间内迁到碧江区教育局。
(六)特岗教师招聘的相关资讯将在贵州省教育厅唯一官方公众号“贵州教育发布”(微信号:guizhou_edu)、事业单位人事综合管理部门公开招聘服务平台及教育部“24365校园招聘”平台、铜仁教育网(http://jyj.trs.gov.cn/)、“碧江区人民政府门户网” (http://www.bjq.gov.cn/)、“碧江微教育”(微信公众号:trbjjy)等平台上发布,报考人员应随时关注网上相关信息,同时须保持通讯畅通,如因所留手机号无法接通后果自负。
(七)咨询电话
省教育厅教师工作处:
0851-85280465、85280302
铜仁市教育局教师工作科:
0856-5230541、5230161
碧江区教育局组织人事股:
0856-5420838
省教育厅和市、区教育局纪检监察部门负责对招聘工作进行全程监督。报考人员如发现招聘过程中有违规违纪现象,可向省、市、区有关部门投诉。
(一)省、市、区教育行政部门和人社部门不委托任何单位举办任何形式的培训班,也不组织编写、出版任何考试用书。资格审查及具体岗位条件相关问题,请拨打教育行政部门电话咨询。
(二)在本次特岗教师招聘过程中,国家相关部门出台新规定时,按新规定执行。
(三)本次招聘工作未尽事宜,由铜仁市碧江区2022年“特岗计划”教师招聘工作领导小组研究确定。
本细则由区教育局、区委编办、区财政局、区人力资源和社会保障局负责解释。



声明:本网站部分内容来源于网络搜集及网友投稿,由本站编辑整理发布,仅用于学习交流使用,非盈利目的,如涉及侵权请联系本站管理员进行删除或修改。