2026年贵州省贵阳考区省考及遴选公务员笔试温馨提示
州省2026年度四级联考和省、市两级机关公开遴选公务员笔试将于近日举行,在此温馨提示各位考生:
一、考试时间
1.公共科目 2026年3月14日
上午09:00-11:00 《行政职业能力测验》
下午14:00-16:30 《申论》(A、B类)
2. 公安人民警察专业科目 2026年3月15日
上午09:00-11:00 《公安机关人民警察职位专业科目》
3.遴选笔试 2026年3月15日
上午09:00-12:00 《综合能力测验》
二、证件准备
准考证打印时间:四级联考笔试及公安机关人民警察职位准考证打印时间为2026年3月9日09:00至3月13日17:00,公开遴选笔试准考证打印时间为2026年3月9日09:00至3月14日17:00,考生登录考试报名系统打印笔试准考证。
三、考试地点
考试地点:见准考证(因部分考点有多个分校区,多个考点名称相似,导航前往考点务必以准考证详细地址为准,切勿走错考点考场)。
另外请应试人员提前熟悉考点路线,合理安排出行方式(除考试公务车辆外,社会车辆不得进入考点。考点附近停车位紧张,建议选择公交出行,尽量不要自行驾车前往,外地考生建议就近入住周边酒店)。对于交通不便的考点,我们已增开公交专线,详情见后文。
四、入场时间
在考试开始前30分钟,凭准考证和身份证进入考场,对号入座,并将准考证、身份证放在桌面上。开始考试30分钟后,不得入场;考试期间,不得提前交卷、退场。
五、考试纪律
考生在考场内必须保持安静,禁止吸烟,严禁交头接耳,不得窥视他人试卷、答题卡及其他答题材料,或为他人窥视提供便利。严禁抄袭。
考生应服从考试工作人员管理,接受监考人员的监督和检查。对无理取闹,辱骂、威胁、报复工作人员者,按有关纪律和规定处理。
六、城市天气

建议您提前了解考点城市天气状况,做好防雨等个人防护准备。关于准考证信息以及打印等有关技术方面问题,请电话咨询贵阳市考试指导中心,联系电话:0851—85759150。
祝各位考生考试顺利,取得理想成绩!
贵州省2026年度四级联考和省、市两级机关公开遴选
公务员省直考区、贵阳考区考点公交线路及增开
公交专线情况






一、大学城专线
专线一(207路):花果园双子塔——艺校立交——凤凰翠堤——孔学堂——花溪大道南段——贵州大学——花溪公园——尖山——数博大道思雅路(北)——数博大道思雅路(中) ——数博大道思雅路——栋青南路——栋青南路(东) ——栋青南路口——花燕路——大学城
开通时间:2026年3月14日
发车时间:7:00、7:30
专线二(255路):火车站——湘雅村——野猫井——五里冲——甲秀南路(北)——甲秀南路(中)——大职路立交——贵州大学西校区——花溪平桥——尖山——碧桂园花溪1号——栋青南路(西)——栋青南路——栋青南路(东)——栋青南路口——花燕路——大学城
开通时间:2026年3月14日
发车时间:7:00、7:30
二、花溪专线
专线一(210路):花果园双子塔(北)——遵义中路——延安南路(北)——延安南路(中)——甲秀南路(北)——贵州大学西校区——洛平公交枢纽——板桥艺术村——青岩
开通时间:2026年3月14日
发车时间:7:00、7:30
专线二(B267路):(贵阳北站——阳关城市花园站——黔春路站——松花路站)——五里冲——甲秀南路(北)——上坝村——甲秀南路(中)——贵州大学西校区——洛平公交枢纽
开通时间:2026年3月14日
发车时间:7:00、7:30
专线三(223路):金阳客站——北京西路(西)——居然之家——改茶——甲秀南路(北)——贵州大学西校区——花溪平桥
开通时间:2026年3月14日
发车时间:7:00、7:30
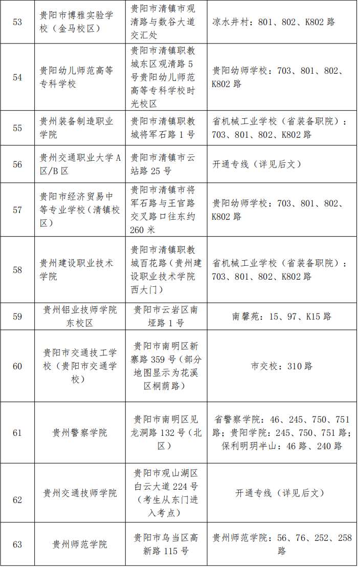
三、贵州交通技师学院直达专线
贵阳北站——(行驶宏运大道、贵遵路)——贵州交通技师学院(东门),在贵遵路贵州交通技师学院(东门)下客后车辆行驶至大洼路调头,行驶贵遵路、宏运大道至贵阳北站。
开通时间:2026年3月14日、15日
发车时间:7:30、8:00,视客流情况适时调整运力。
四、中央民族大学附属中学直达专线
专线一:083(贵阳银行门口)—中央民族大学附属中学
专线二:贵州师范学院地铁站A出口—中央民族大学附属中学
开通时间:2026年3月14日
发车时间:7:40—8:40,视客流情况适时调整运力。考试结束后,可于16:30—17:30在考点乘坐同款标识公交车返程。
专线三(104路):中央民族大学附属中学—马百路
开通时间:2026年3月14日
发车时间:11:00—13:40,视客流情况适时调整运力。
五、贵阳市南明区李端棻中学、贵阳市第九中学直达专线
见龙洞路地铁站D出口—贵阳市南明区李端棻中学、贵阳市第九中学
开通时间:2026年3月14日
发车时间:7:45—8:30,视客流情况适时调整运力。考试结束后,可于16:30-17:30在考点乘坐同款标识公交车返程至见龙洞路地铁站A出口。
六、清镇专线
专线一:贵阳北站——贵阳一中(南)——碧海乾图——贵州建设职业技术学院(贵州装备制造职业学院)——清镇市第二中学教育集团一校区——清镇市第三中学教育集团一校区
开通时间:2026年3月14日
发车时间:7:00,视客流情况适时调整运力。
专线二:贵阳北站——贵阳一中(南)——碧海乾图——贵州建设职业技术学院(贵州装备制造职业学院)——贵州交通职业大学——贵州工商职业学院
开通时间:2026年3月14日
发车时间:7:00,视客流情况适时调整运力。
州省2026年度四级联考和省、市两级机关公开遴选公务员笔试将于近日举行,在此温馨提示各位考生:
一、考试时间
1.公共科目 2026年3月14日
上午09:00-11:00 《行政职业能力测验》
下午14:00-16:30 《申论》(A、B类)
2. 公安人民警察专业科目 2026年3月15日
上午09:00-11:00 《公安机关人民警察职位专业科目》
3.遴选笔试 2026年3月15日
上午09:00-12:00 《综合能力测验》
二、证件准备
准考证打印时间:四级联考笔试及公安机关人民警察职位准考证打印时间为2026年3月9日09:00至3月13日17:00,公开遴选笔试准考证打印时间为2026年3月9日09:00至3月14日17:00,考生登录考试报名系统打印笔试准考证。
三、考试地点
考试地点:见准考证(因部分考点有多个分校区,多个考点名称相似,导航前往考点务必以准考证详细地址为准,切勿走错考点考场)。
另外请应试人员提前熟悉考点路线,合理安排出行方式(除考试公务车辆外,社会车辆不得进入考点。考点附近停车位紧张,建议选择公交出行,尽量不要自行驾车前往,外地考生建议就近入住周边酒店)。对于交通不便的考点,我们已增开公交专线,详情见后文。
四、入场时间
在考试开始前30分钟,凭准考证和身份证进入考场,对号入座,并将准考证、身份证放在桌面上。开始考试30分钟后,不得入场;考试期间,不得提前交卷、退场。
五、考试纪律
考生在考场内必须保持安静,禁止吸烟,严禁交头接耳,不得窥视他人试卷、答题卡及其他答题材料,或为他人窥视提供便利。严禁抄袭。
考生应服从考试工作人员管理,接受监考人员的监督和检查。对无理取闹,辱骂、威胁、报复工作人员者,按有关纪律和规定处理。
六、城市天气

建议您提前了解考点城市天气状况,做好防雨等个人防护准备。关于准考证信息以及打印等有关技术方面问题,请电话咨询贵阳市考试指导中心,联系电话:0851—85759150。
祝各位考生考试顺利,取得理想成绩!
贵州省2026年度四级联考和省、市两级机关公开遴选
公务员省直考区、贵阳考区考点公交线路及增开
公交专线情况






一、大学城专线
专线一(207路):花果园双子塔——艺校立交——凤凰翠堤——孔学堂——花溪大道南段——贵州大学——花溪公园——尖山——数博大道思雅路(北)——数博大道思雅路(中) ——数博大道思雅路——栋青南路——栋青南路(东) ——栋青南路口——花燕路——大学城
开通时间:2026年3月14日
发车时间:7:00、7:30
专线二(255路):火车站——湘雅村——野猫井——五里冲——甲秀南路(北)——甲秀南路(中)——大职路立交——贵州大学西校区——花溪平桥——尖山——碧桂园花溪1号——栋青南路(西)——栋青南路——栋青南路(东)——栋青南路口——花燕路——大学城
开通时间:2026年3月14日
发车时间:7:00、7:30
二、花溪专线
专线一(210路):花果园双子塔(北)——遵义中路——延安南路(北)——延安南路(中)——甲秀南路(北)——贵州大学西校区——洛平公交枢纽——板桥艺术村——青岩
开通时间:2026年3月14日
发车时间:7:00、7:30
专线二(B267路):(贵阳北站——阳关城市花园站——黔春路站——松花路站)——五里冲——甲秀南路(北)——上坝村——甲秀南路(中)——贵州大学西校区——洛平公交枢纽
开通时间:2026年3月14日
发车时间:7:00、7:30
专线三(223路):金阳客站——北京西路(西)——居然之家——改茶——甲秀南路(北)——贵州大学西校区——花溪平桥
开通时间:2026年3月14日
发车时间:7:00、7:30
三、贵州交通技师学院直达专线
贵阳北站——(行驶宏运大道、贵遵路)——贵州交通技师学院(东门),在贵遵路贵州交通技师学院(东门)下客后车辆行驶至大洼路调头,行驶贵遵路、宏运大道至贵阳北站。
开通时间:2026年3月14日、15日
发车时间:7:30、8:00,视客流情况适时调整运力。
四、中央民族大学附属中学直达专线
专线一:083(贵阳银行门口)—中央民族大学附属中学
专线二:贵州师范学院地铁站A出口—中央民族大学附属中学
开通时间:2026年3月14日
发车时间:7:40—8:40,视客流情况适时调整运力。考试结束后,可于16:30—17:30在考点乘坐同款标识公交车返程。
专线三(104路):中央民族大学附属中学—马百路
开通时间:2026年3月14日
发车时间:11:00—13:40,视客流情况适时调整运力。
五、贵阳市南明区李端棻中学、贵阳市第九中学直达专线
见龙洞路地铁站D出口—贵阳市南明区李端棻中学、贵阳市第九中学
开通时间:2026年3月14日
发车时间:7:45—8:30,视客流情况适时调整运力。考试结束后,可于16:30-17:30在考点乘坐同款标识公交车返程至见龙洞路地铁站A出口。
六、清镇专线
专线一:贵阳北站——贵阳一中(南)——碧海乾图——贵州建设职业技术学院(贵州装备制造职业学院)——清镇市第二中学教育集团一校区——清镇市第三中学教育集团一校区
开通时间:2026年3月14日
发车时间:7:00,视客流情况适时调整运力。
专线二:贵阳北站——贵阳一中(南)——碧海乾图——贵州建设职业技术学院(贵州装备制造职业学院)——贵州交通职业大学——贵州工商职业学院
开通时间:2026年3月14日
发车时间:7:00,视客流情况适时调整运力。
声明:本网站部分内容来源于网络搜集及网友投稿,由本站编辑整理发布,仅用于学习交流使用,非盈利目的,如涉及侵权请联系本站管理员进行删除或修改。