贵州裕能新能源电池材料有限公司,是湖南裕能新能源电池材料股份有限公司于2021年7月在福泉市牛场镇设立的全资子公司,公司占地1500亩,注册资本三亿元,现有员工700余人。
公司总部——湖南裕能新能源电池材料股份有限公司,专注于打造性能优越、品质稳定的高端电池级磷酸铁、磷酸铁锂、镍钴锰三元材料的研发、生产和销售,主要应用于动力电池、储能电池等锂离子电池的制造,最终应用于新能源汽车、储能等领域,公司与国内众多知名高端电池企业形成长期稳固合作。
集团现有员工6000余人,下辖有五个生产基地(湖南、广西、四川、贵州和云南)。裕能视人才为发展之本,注重培养,并提供优质齐全的福利待遇、完善的技能培训和充足的晋升空间。薪资构成多重,让你心动的不仅是岗位薪资,更有拿到手软的生产考核奖,食宿保障和实质关爱,让激情奋进的你能与公司一起跨步向前。
路有多远,看你与谁同行。新基地建设正在紧密筹备中,此间正值贵州裕能大开英才之门,惟愿共筑锦绣前程!
招聘计划
一、薪资待遇(均为税前):
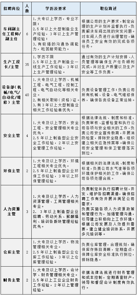
车间副主任工程师/副主任:
年薪区间21-28万(年薪构成:月工资+季度奖金+年终奖+骨干年终绩效+月度高额生产单项考核),根据生产效益,各类奖励上不封顶。
管理岗位薪资:
年薪区间10万-19万(年薪构成:月工资+季度奖金+年终奖+骨干年终绩效+月度高额生产单项考核),税前年薪均摊月薪最低8200余元起。
生产技术类基础岗位薪资:
年薪区间7万-10万(年薪构成:月工资+季度奖金+年终奖+月度高额生产单项考核),综合薪资区间5500元—6500元。
行政文职类岗位:
年薪区间在6万-8万(年薪构成:月工资+季度奖金+年终奖+月度高额生产单项考核),综合薪资区间在4500元-5500元。
具体岗位薪资可微信详询!
公司实行单休制,生产工段长/主管、生产操作工、质检员、生产调度员岗位需要倒班,倒班还有倒班补贴!
新项目骨干优选,用人理念:
在面试通过的候选人中会挑选综合素质与能力突出的贤才到公司四川或云南基地接受岗位技能学习和培训,并从培训人员中筛选贵州公司的技术骨干和管理骨干,机会难得,先到先享!
以能力业绩为导向,不拘一格用人才,是湖南裕能的人才挖掘观,在这里,一年最少2次的晋升机会,近两年公司每年最少进行2次人才调整,以满足公司快速发展的人才需求。在公司能够感受到最公开公平的竞聘选拔。
“唯贤论” 人才理念,生产序列晋升无入职时间、无学历水平限制,一期项目生产将近9个月,新聘入职的人员晋升多达60余名,最高级别已达工段长级别,年薪达15万。
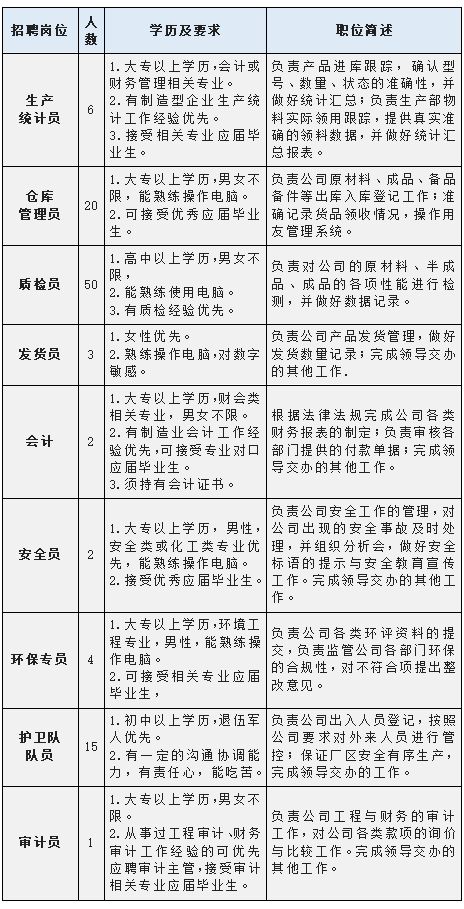
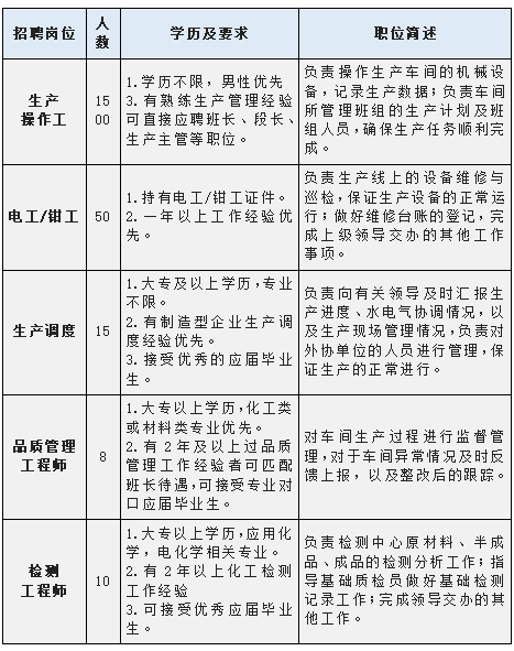
二、招聘岗位
管理岗位:


行政文职类岗位:

岗位年龄限制:男性50岁以内,女性45岁以内。
入职前需要做入职体检,体检合格安排正式入职(体检费用自费300元)。
三、完善的企业福利
1.全体员工购买六险一金(养老保险、医疗保险、失业保险、生育保险、工伤保险、补充医疗保险、住房公积金)。
2.国家法定节假日3倍加班工资。
3.传统节假日发放过节礼金、物资,生日发放生日礼卡,春节更有开门红包和年货大礼包喜迎新年。
4.高额防暑补贴、车补、话补、水电费补贴等形式多样的补贴!
5.薪酬机制形式多样,生产考核、5s考核和其他各类月度、季度考核奖金、年终奖金、年终绩效拿不停,年年调薪不是梦!
6.定期免费健康体检、定期举办工会活动和团建活动!
7.不定期举办内外部结合的专业岗位技能培训。
8.免费公寓式住宿,独立卫浴、空调、热水器、洗衣机等设备齐全,拎包入住。水费公司承担,电费给予补贴,全无后顾之忧!
9.公司自有食堂,每月发放正餐补贴。
10.工作表现优异者,给予员工持股机会!
管理路线:干事—四级主管—三级主管—二级主管—一级主管—正副部长—总监—副总
技术路线:技术专员—初级工程师—中级工程师—高级工程师—副主任工程师—主任工程师—总工
生产路线:操作工—班长—副工段长/工段长—车间主管—主任/副主任—总监—副总
专业技术路线会与管理路线双通道纵横互通晋升,因人制宜充分发掘个人所长!
易女士:
15708106960(微信同号)
18982511449
18934440267